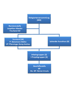
Der Vorstand des SZZV wird durch die Delegiertenversammlung gewählt. Aktuell setzt sich der Vorstand aus 16 Vertretern aus allen Regionen der Schweiz zusammen.
* Mitglieder Leitender Ausschuss
Präsident: Hodel Thomas
Der Präsident zieht bei Bedarf Vorstands- oder externe Mitglieder hinzu.
Präsidentin: Pfenninger-Zemp Andrea
Die Präsidentin zieht bei Bedarf Vorstands- oder externe Mitglieder hinzu.
Präsident: Stefan Geissmann
Mitglieder: Bigler Roland, Hagmann Bruno, Hodel Thomas, Menoud François, Meyer John, von Rickenbach Norbert
Präsidentin: Pfenninger-Zemp Andrea
Mitglieder: Buchs Patrick, Schaub Hansueli
Präsident: Hagmann Bruno
Mitglieder: Amstutz Samuel, Bigler Roland, Bill Daniel, Diethelm Pius, Hodel Thomas, Hofstetter Urs, Hollenstein Beni
Auf unserer Website verwenden wir Cookies und Anwendungen von Drittanbietern, um einen optimalen Online-Service zu gewährleisten. Um Ihre Privatsphäre zu schützen können Sie diese Anwendungen hier kontrollieren und verwalten. Für weitere Informationen lesen Sie bitte unsere Datenschutzerklärung.